18+ Katz Hand Diagram


It Struck At The Heart Of Who I Thought I Was A Meta Synthesis Of The Qualitative Literature Examining The Experiences Of People With Multiple Sclerosis Desborough 2020 Health Expectations


The Design Of Ethical Service Level Agreements To Protect Cyber Attackers And Attackees Springerlink


Youth Aspirations And The Future Of Work A Review Of The Literature And Evidence


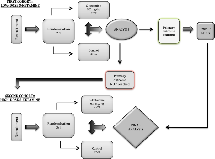
The Place Of S Ketamine In Fibromyalgia Treatment Eskefib Study Protocol For A Prospective Single Center Double Blind Randomized Parallel Group Dose Escalation Controlled Trial Trials Full Text


Sparse Data Reconstruction Missing Value And Multiple Imputation Through Matrix Factorization Nandana Sengupta Madeleine Udell Nathan Srebro James Evans 2023


Katz Hand Diagram For Sensory Symptoms Of Cts 31 Download Scientific Diagram


Reliability Of Hand Diagrams For The Epidemiologic Case Definition Of Carpal Tunnel Syndrome Journal Of Occupational Rehabilitation


Ableist Microaggression Scale Creation By Shanna Katz Kattari


Table 1 From Performance Of Simplified Scoring Systems For Hand Diagrams In Carpal Tunnel Syndrome Screening Semantic Scholar


L3 Ln And Cognition Part V The Cambridge Handbook Of Third Language Acquisition


The Place Of S Ketamine In Fibromyalgia Treatment Eskefib Study Protocol For A Prospective Single Center Double Blind Randomized Parallel Group Dose Escalation Controlled Trial Trials Full Text


Thwarted Belonging Needs A Mechanism Prospectively Linking Multiple Levels Of Stigma And Interpersonal Outcomes Among Sexual Minorities Lattanner 2023 Journal Of Social Issues Wiley Online Library


Solar Uv And X Ray Spectral Diagnostics Living Reviews In Solar Physics


Katz Hand Diagram Classification Of Carpal Tunnel Syndrome Download Table


Low Cost Treatments For Horizontal Curve Safety 2016 Safety Federal Highway Administration


Randomized Trial Examines Effects Of Equine Facilitated Learning On Adolescents Basal Cortisol Levels Human Animal Interaction Bulletin


Occupational Licensing And Skills Mismatches Among Immigrants And Natives In The United States


Frontiers Encoding Of Everyday Objects In Older Adults Episodic Memory Assessment In Virtual Reality

Iklan Atas Artikel

Iklan Tengah Artikel 1

Iklan Tengah Artikel 2

Iklan Bawah Artikel